Thursday February 2026

হটলাইন

কনটেন্টটি শেষ হাল-নাগাদ করা হয়েছে: মঙ্গলবার, ৪ জুলাই, ২০২৩ এ ০৮:২০ PM

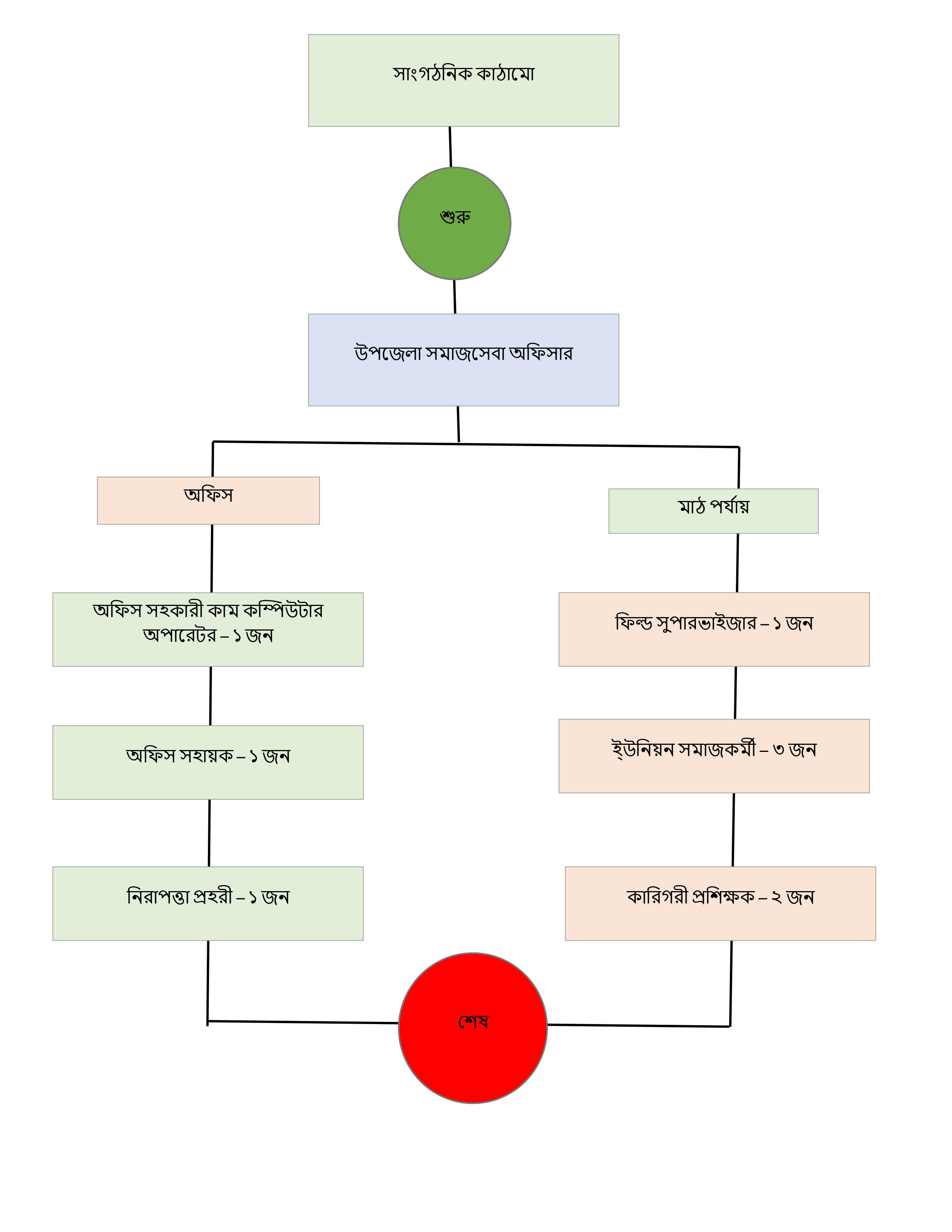
সাংগঠনিক কাঠামো

কন্টেন্ট: পাতা

উপজেলার সমাজসেবা কার্যালয়, হরিপুর, ঠাকুরগাঁও এর কর্মকর্তা ও কর্মচারীর মঞ্জরীকৃত পদ সংখ্যা: ১২ জন এবং কর্মরত ৮ জন। শূন্য পদ ৪ জন।

(১) উপজেলা সমাজসেবা কর্মকর্তা - ১ জন
(২) সহকারী সমাজসেবা কর্মকর্তা - ১ জন (বর্তমানে পদ শূন্য)
(৩) ফিল্ড সুপারভাইজার - ১ জন (বর্তমানে পদ শূন্য)
(৪) অফিস সহকারী - ১ জন
(৫) ইউনিয়ন সমাজকর্মী - ৪ জন (১ জনের পদ শূন্য)
(৬) কারিগরী প্রশিক্ষক - ২ জন (১ জনের পদ শূন্য)
(৭) অফিস সহায়ক - ১ জন
(৮) নিরাপত্তা প্রহরী - ১ জন

ফাইল ১

এক্সেসিবিলিটি

স্ক্রিন রিডার ডাউনলোড করুন